Leistungsangebot

Embedding-Technologie: Systementwicklung und Prototypenfertigung für zukunftsweisende Elektronik

System Development

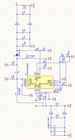
Für die Fertigung miniaturisierter elektronischer Module für vielfältige Anwendungen bieten wir die Konzeptionierung, Schaltungsdesign, Layout und Fertigung von Prototypen für Funktionstests an. Je nach Komplexität der Schaltung wird zunächst ein Testboard in konventioneller Weise aufgebaut, das nach erwiesener Funktionalität in einen Embedded-Aufbau überführt wird.

Vorteile der Embedding-Technologie:

  • Verbesserung der Elektromagnetischen Verträglichkeit (EMV)
  • Kürzere Verbindungswege zur Verringerung von parasitären Induktivitäten und Übersprechen
  • Schutz vor mechanischen Beschädigungen, Feuchtigkeit und Schmutz
  • Verlängerte Lebensdauer der Systeme
  • Anwendungsbereiche:
  • Leistungselektronik
  • Medizinelektronik
  • Elektronik in Bohrköpfen (Geologische Untersuchen (z.B. ???))
 

Arbeitsgruppe

Einbettung und Substrate

Embedding und Substrat-Technologien für elektronische Module mit hoher Integrationsdichte auf großflächigen Substraten.

Feinstrukturierung für IC-Substrate, Embedded Power, Embedded HF, Medizinische Elektronik, Robuste Embedded SMD-Bauteile.